테라폼(Terraform) AWS 대상 그룹(Target Group)에 EC2 배포하기

3 분 소요


RECOMMEND POSTS BEFORE THIS

0. 들어가면서

이전 글에서 테라폼을 사용해 ALB, 타겟 그룹(target group)을 구성하는 방법에 대해 정리했다. 이번 글은 해당 타겟 그룹에 EC2 컨테이너를 배포하는 방법에 대해 정리했다.

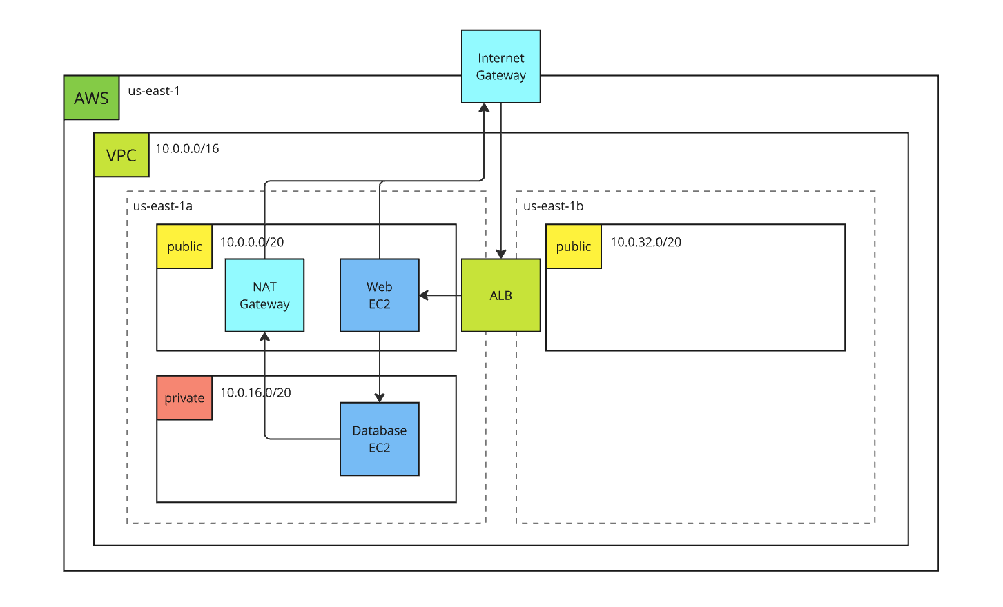
1. Expected Infra in AWS

테라폼을 사용해 배포할 EC2 컨테이너의 모습은 다음과 같다. 데이터베이스는 RDS가 아니라 EC2 컨테이너를 사용해 직접 배포했다.

  • 웹 애플리케이션 EC2 컨테이너는 퍼블릭 서브넷(public subnet)에 배포한다.
  • 데이터베이스 EC2 컨테이너는 프라이빗 서브넷(private subnet)에 배포한다.

2. Project structure

프로젝트 구성은 다음과 같다. 이전 글을 기준으로 다음 자원이 추가된다.

  • ec2.tf
.
├── ec2.tf
├── gateway.tf
├── load-balancer.tf
├── provider.tf
├── route-table.tf
├── security-group.tf
├── subnet.tf
├── terraform.tfvars
├── variable.tf
└── vpc.tf

3. Security Groups

security-group.tf에 새로운 시큐리티 그룹을 생성한다. 애플리케이션 로드 밸런서에서 웹 애플리케이션으로 진행하는 인그레스(ingress) 트래픽에 대한 규칙이 필요하다. 다음과 같은 트래픽을 허용한다.

  • TCP 프로토콜
  • 8080 포트
  • VPC IP 대역
resource "aws_security_group" "junhyunny_alb_web_sg" {
  vpc_id      = aws_vpc.junhyunny_vpc.id
  name        = "${var.project_name}-alb-web-sg"
  description = "SG for ${var.project_name} from ALB to WEB EC2 Container"
  ingress {
    from_port = 8080
    to_port   = 8080
    protocol  = "tcp"
    cidr_blocks = ["10.0.0.0/16"]
  }
  egress {
    from_port = 0
    to_port   = 0
    protocol  = "-1"
    cidr_blocks = ["0.0.0.0/0"]
  }
}

웹 애플리케이션에서 데이터베이스로 진행하는 인그레스 트래픽에 대한 규칙도 지정한다.

  • TCP 프로토콜
  • 5432 포트
  • VPC IP 대역
resource "aws_security_group" "junhyunny_web_database_sg" {
  vpc_id      = aws_vpc.junhyunny_vpc.id
  name        = "${var.project_name}-web-database-sg"
  description = "SG for ${var.project_name} from WEB EC2 Container to database"
  ingress {
    from_port = 5432
    to_port   = 5432
    protocol  = "tcp"
    cidr_blocks = ["10.0.0.0/16"]
  }
  egress {
    from_port = 0
    to_port   = 0
    protocol  = "-1"
    cidr_blocks = ["0.0.0.0/0"]
  }
}

4. EC2 Containers

ec2.tf에 웹 애플리케이션과 데이터베이스 배포를 위한 EC2 리소스를 정의한다. 먼저 웹 애플리케이션 컨테이너를 알아보자.

  • AMI(Amazon Machine Images)
    • 아마존 리눅스 ami-066784287e358dad1 이미지를 사용한다.
    • 지역(region)마다 다르기 때문에 확인이 필요하다.
  • 서브넷
    • 웹 애플리케이션 컨테이너는 퍼블릭 서브넷 1에 배포한다.
  • 시큐리티 그룹
    • 위에서 생성한 ALB에서 웹 애플리케이션 EC2 컨테이너 사이 트래픽을 위한 시큐리티 그룹을 사용한다.
  • 유저 데이터
    • EC2 컨테이너 인스턴스 구성이 완료되면 웹 애플리케이션 도커 컨테이너를 실행시키는 스크립트를 작성한다.
  • 의존성
    • 데이터베이스 EC2 컨테이너의 구성이 완료된 후에 배포를 시작한다.
    • 유저 데이터 스크립트 블럭에서 데이터베이스 EC2 컨테이너의 프라이빗 IP를 사용해 데이터베이스 URL을 지정한다.
resource "aws_instance" "web" {
  ami                         = "ami-066784287e358dad1"
  instance_type               = "t2.micro"
  subnet_id                   = aws_subnet.public_subnet_1.id
  associate_public_ip_address = true
  vpc_security_group_ids = [aws_security_group.junhyunny_alb_web_sg.id]
  depends_on = [aws_instance.database]
  user_data                   = <<-EOF
    #!/bin/bash
    set -ex
    sudo yum update -y
    sudo yum install docker -y
    sudo service docker start
    sudo usermod -a -G docker ec2-user
    docker run -p 8080:8080 -d\
      -e ACTIVE_PROFILE=aws\
      -e DATABASE_URL=jdbc:postgresql://${aws_instance.database.private_ip}:5432/postgres\
      -e DATABASE_DRIVER_CLASS=org.postgresql.Driver\
      -e DATABASE_USERNAME=postgres\
      -e DATABASE_PASSWORD=12345\
      --restart unless-stopped\
      opop3966/todo-list
  EOF
  tags = {
    Name = "${var.project_name}-web-application"
  }
}

이번엔 데이터베이스를 호스팅하는 EC2 컨테이너를 살펴보자.

  • AMI
    • 위와 동일하게 아마존 리눅스 ami-066784287e358dad1 이미지를 사용한다.
  • 서브넷
    • 웹 애플리케이션 컨테이너는 프라이빗 서브넷 1에 배포한다.
  • 시큐리티 그룹
    • 위에서 생성한 웹 애플리케이션 EC2 컨테이너와 데이터베이스 EC2 컨테이너 사이 트래픽을 위한 시큐리티 그룹을 사용한다.
  • 유저 데이터
    • EC2 컨테이너 인스턴스 구성이 완료되면 PostgreSQL 도커 컨테이너를 실행시키는 스크립트를 작성한다.
resource "aws_instance" "database" {
  ami           = "ami-066784287e358dad1"
  instance_type = "t2.micro"
  subnet_id     = aws_subnet.private_subnet_1.id
  vpc_security_group_ids = [aws_security_group.junhyunny_web_database_sg.id]
  user_data     = <<-EOF
    #!/bin/bash
    set -ex
    sudo yum update -y
    sudo yum install docker -y
    sudo service docker start
    sudo usermod -a -G docker ec2-user
    docker run -p 5432:5432 -d -e POSTGRES_PASSWORD=12345 postgres
  EOF
  tags = {
    Name = "${var.project_name}-database"
  }
}

5. Target Group Attachment

웹 애플리케이션 EC2 컨테이너를 타겟 그룹에 추가한다. load-balancer.tfaws_lb_target_group_attachment 리소스를 추가한다.

  • 타겟 그룹
    • 타겟 그룹의 ARN을 사용한다.
  • 인스턴스
    • 타겟 그룹에 포함시킬 EC2 컨테이너 ID를 사용해 지정한다.
  • 의존성
    • ALB 리스너 규칙이 생성된 후 구성을 수행한다.
resource "aws_lb_target_group_attachment" "target-group-web-attach-resource" {
  target_group_arn = aws_alb_target_group.junhyunny_alb_target_group.arn
  target_id        = aws_instance.web.id
  port             = 8080
  depends_on = [aws_lb_listener.junhyunny_alb_listener]
}

6. Apply Terraform

위에서 코드로 정의한 인프라를 테라폼으로 적용한다. 필자는 파워 유저(power user)이기 때문에 클라이언트 액세스(access)를 위해 임시로 획득한 환경 변수를 터미널 세션에 준비한다.

$ export AWS_ACCESS_KEY_ID=ABCDEFGHIJKLEMNOPQRSTUVWXYZ
$ export AWS_SECRET_ACCESS_KEY=ABCDEFGHIJKLEMNOPQRSTUVWXYZ/1234567890/BCDE
$ export AWS_SESSION_TOKEN=ABCDEFG ... 1234567890

terraform apply 명령어를 사용해 AWS 클라우드에 인프라 변경 사항을 적용한다.

$ terraform apply

aws_vpc.junhyunny_vpc: Refreshing state... [id=vpc-01d8fd8343cc4a2a0]

...

Outputs:

alb-dns = "tf-lb-20240918073020750800000004-1501208815.us-east-1.elb.amazonaws.com"

ALB DNS 주소로 접근하면 애플리케이션 화면을 확인할 수 있다.

TEST CODE REPOSITORY

RECOMMEND NEXT POSTS

카테고리:

업데이트:

댓글남기기