Maven Lifecycle and Plugins for Test

21 분 소요


0. 들어가면서

메이븐(maven)은 프로젝트 빌드와 의존성(dependency)을 관리해주는 도구입니다. 메이븐을 사용하면 프로젝트를 빌드할 때 테스트 코드를 단위 테스트와 결합 테스트로 나눠 실행할 수 있습니다. 테스트가 나뉘어 실행되는 원리를 알아보기 전에 먼저 메이븐과 관련된 개념들을 몇 가지 정리하고 글을 이어가겠습니다.

  • 라이프 사이클(lifecycle)
  • 페이즈(phase)와 플러그인(plugin) 골(goal)
  • 메이븐 플러그인으로 테스트 분할 실행하기

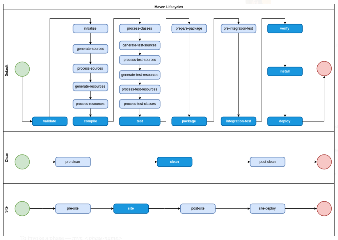
1. Maven Lifecycle

메이븐 라이프 사이클에 대해 먼저 알아보겠습니다. 라이프 사이클은 크게 세 가지로 구분됩니다.

  • 클린(clean) 라이프 사이클
    • 3개의 페이즈(phase)로 구성됩니다.
    • 빌드 시 생성되었던 산출물들이 삭제하는 과정을 다룹니다.
  • 디폴트(default) 라이프 사이클
    • 21개의 페이즈로 구성됩니다.
    • 프로젝트를 빌드하고 배포(deployment)하는 과정을 다룹니다.
  • 사이트(site) 라이프 사이클
    • 4개의 페이즈로 구성됩니다.
    • 프로젝트의 웹 사이트 생성 과정을 다룹니다.
메이븐 라이프 사이클 순서

https://medium.com/@yetanothersoftwareengineer/maven-lifecycle-phases-plugins-and-goals-25d8e33fa22

2. Phase

페이즈(phase)는 메이븐 라이프 사이클의 각 단계를 의미합니다. 이번 포스트에서 알아볼 surefire, failsafe 플러그인과 관려된 디폴트 라이프 사이클을 조금 자세히 들여다 보겠습니다. 디폴트 라이프 사이클은 21개의 페이즈로 구성되어 있지만, 중요한 8개의 페이즈만 정리해보겠습니다.

  • validate phase
    • 프로젝트의 구조가 올바른지 확인합니다.
    • 예를 들어, 필요한 모든 의존성들이 로컬 레포지토리에 다운로드되어 사용 가능한지 확인합니다.
  • compile phase
    • .java 파일을 .class 파일로 컴파일합니다.
    • target/classes 폴더에 컴파일한 클래스 파일들을 저장합니다.
  • test phase
    • 프로젝트를 위한 단위 테스트들을 실행합니다.
  • package phase
    • 컴파일한 코드들을 배포 가능한 .jar, .war 포맷으로 변경합니다.
  • integration-test phase
    • 프로젝트를 위한 결합 테스트들을 실행합니다.
  • verify phase
    • 프로젝트가 유효하고 품질을 충족하는지 확인합니다.
  • install phase
    • 패키징(packaging)한 코드를 로컬 레포지토리에 배포합니다.
  • deploy phase
    • 패키징한 코드를 원격 레포지토리에 배포합니다.

메이븐 라이프 사이클의 각 페이즈들은 의존 관계가 있기 때문에 특정 페이즈를 실행하기 위해선 이전의 페이즈들이 먼저 실행되어야 합니다. 예를 들어, package 페이즈를 실행하기 위해선 validate, compile, test 페이즈들이 선행되어야 합니다.

3. Maven Plugins Goals

메이븐이 제공하는 기능은 모두 플러그인을 기반으로 동작합니다. pom.xml 파일의 <plugins>...</plugins> 태그를 보면 필요한 플러그인들이 선언되어 있습니다.

pom.xml
    <build>
        <plugins>
            <plugin>
                <groupId>org.springframework.boot</groupId>
                <artifactId>spring-boot-maven-plugin</artifactId>
            </plugin>
        </plugins>
    </build>
메이븐 실행

메이븐에서 사용하는 플러그인을 동작시키는 명령어를 골(goal)이라고 합니다. 페이즈로 실행하는 것과 플러그인:플러그인-골을 이용해 실행하는 것은 명백히 다르며, 페이즈로 실행 시 선행되어야 하는 플러그인:플러그인-골을 모두 수행합니다.

  • 메이븐 명령어를 터미널에서 다음과 같은 방법으로 실행시킬 수 있습니다.
  • 페이즈플러그인:플러그인-골을 입력하여 메이븐 빌드를 실행합니다.
$ mvn -help

usage: mvn [options] [<goal(s)>] [<phase(s)>]
메이븐 실행 명령어 - 페이즈 사용
  • clean 페이즈를 실행 후에 install 페이즈를 실행합니다.
  • 아래 로그를 살펴보면 다음과 같은 플러그인:플러그인-골이 실행됩니다.
    • maven-clean-plugin:3.1.0:clean
    • maven-resources-plugin:3.1.0:resources
    • maven-compiler-plugin:3.8.1:compile
    • maven-resources-plugin:3.1.0:testResources
    • maven-compiler-plugin:3.8.1:testCompile
    • maven-surefire-plugin:2.22.2:test
    • maven-jar-plugin:3.1.2:jar
    • spring-boot-maven-plugin:2.2.5.RELEASE:repackage
    • maven-install-plugin:2.5.2:install
$ mvn clean install
[INFO] Scanning for projects...
[INFO] 
[INFO] -------------------< blog.in.action:action-in-blog >--------------------
[INFO] Building action-in-blog 0.0.1-SNAPSHOT
[INFO] --------------------------------[ jar ]---------------------------------
[INFO] 
[INFO] --- maven-clean-plugin:3.1.0:clean (default-clean) @ action-in-blog ---
[INFO] Deleting /Users/junhyunk/Desktop/workspace/blog-in-action/2021-08-15-spring-application-context-event/action-in-blog-back/target
[INFO] 
[INFO] --- maven-resources-plugin:3.1.0:resources (default-resources) @ action-in-blog ---
[INFO] Using 'UTF-8' encoding to copy filtered resources.
[INFO] Copying 1 resource
[INFO] Copying 0 resource
[INFO] 
[INFO] --- maven-compiler-plugin:3.8.1:compile (default-compile) @ action-in-blog ---
[INFO] Changes detected - recompiling the module!
[INFO] Compiling 9 source files to /Users/junhyunk/Desktop/workspace/blog-in-action/2021-08-15-spring-application-context-event/action-in-blog-back/target/classes
[INFO] 
[INFO] --- maven-resources-plugin:3.1.0:testResources (default-testResources) @ action-in-blog ---
[INFO] Using 'UTF-8' encoding to copy filtered resources.
[INFO] skip non existing resourceDirectory /Users/junhyunk/Desktop/workspace/blog-in-action/2021-08-15-spring-application-context-event/action-in-blog-back/src/test/resources
[INFO] 
[INFO] --- maven-compiler-plugin:3.8.1:testCompile (default-testCompile) @ action-in-blog ---
[INFO] Changes detected - recompiling the module!
[INFO] Compiling 1 source file to /Users/junhyunk/Desktop/workspace/blog-in-action/2021-08-15-spring-application-context-event/action-in-blog-back/target/test-classes
[INFO] 
[INFO] --- maven-surefire-plugin:2.22.2:test (default-test) @ action-in-blog ---
[INFO] 
[INFO] -------------------------------------------------------
[INFO]  T E S T S
[INFO] -------------------------------------------------------
[INFO] 
[INFO] Results:
[INFO] 
[INFO] Tests run: 0, Failures: 0, Errors: 0, Skipped: 0
[INFO] 
[INFO] 
[INFO] --- maven-jar-plugin:3.1.2:jar (default-jar) @ action-in-blog ---
[INFO] Building jar: /Users/junhyunk/Desktop/workspace/blog-in-action/2021-08-15-spring-application-context-event/action-in-blog-back/target/action-in-blog-0.0.1-SNAPSHOT.jar
[INFO] 
[INFO] --- spring-boot-maven-plugin:2.2.5.RELEASE:repackage (repackage) @ action-in-blog ---
[INFO] Replacing main artifact with repackaged archive
[INFO] 
[INFO] --- maven-install-plugin:2.5.2:install (default-install) @ action-in-blog ---
[INFO] Installing /Users/junhyunk/Desktop/workspace/blog-in-action/2021-08-15-spring-application-context-event/action-in-blog-back/target/action-in-blog-0.0.1-SNAPSHOT.jar to /Users/junhyunk/.m2/repository/blog/in/action/action-in-blog/0.0.1-SNAPSHOT/action-in-blog-0.0.1-SNAPSHOT.jar
[INFO] Installing /Users/junhyunk/Desktop/workspace/blog-in-action/2021-08-15-spring-application-context-event/action-in-blog-back/pom.xml to /Users/junhyunk/.m2/repository/blog/in/action/action-in-blog/0.0.1-SNAPSHOT/action-in-blog-0.0.1-SNAPSHOT.pom
[INFO] ------------------------------------------------------------------------
[INFO] BUILD SUCCESS
[INFO] ------------------------------------------------------------------------
[INFO] Total time:  4.750 s
[INFO] Finished at: 2022-03-29T02:36:30+09:00
[INFO] ------------------------------------------------------------------------
메이븐 실행 명령어 - 플러그인:플러그인-골 사용
  • 명령어에 전달한 플러그인:플러그인-골만 실행됩니다.
  • 아래 로그를 살펴보면 다음과 같은 플러그인:플러그인-골이 실행됩니다.
    • maven-clean-plugin:3.1.0:clean
    • maven-jar-plugin:3.1.2:jar
    • maven-install-plugin:2.5.2:install
$ mvn clean:clean jar:jar install:install

[INFO] Scanning for projects...
[INFO] 
[INFO] -------------------< blog.in.action:action-in-blog >--------------------
[INFO] Building action-in-blog 0.0.1-SNAPSHOT
[INFO] --------------------------------[ jar ]---------------------------------
[INFO] 
[INFO] --- maven-clean-plugin:3.1.0:clean (default-cli) @ action-in-blog ---
[INFO] Deleting /Users/junhyunk/Desktop/workspace/blog-in-action/2021-08-15-spring-application-context-event/action-in-blog-back/target
[INFO] 
[INFO] --- maven-jar-plugin:3.1.2:jar (default-cli) @ action-in-blog ---
[WARNING] JAR will be empty - no content was marked for inclusion!
[INFO] Building jar: /Users/junhyunk/Desktop/workspace/blog-in-action/2021-08-15-spring-application-context-event/action-in-blog-back/target/action-in-blog-0.0.1-SNAPSHOT.jar
[INFO] 
[INFO] --- maven-install-plugin:2.5.2:install (default-cli) @ action-in-blog ---
[INFO] Installing /Users/junhyunk/Desktop/workspace/blog-in-action/2021-08-15-spring-application-context-event/action-in-blog-back/target/action-in-blog-0.0.1-SNAPSHOT.jar to /Users/junhyunk/.m2/repository/blog/in/action/action-in-blog/0.0.1-SNAPSHOT/action-in-blog-0.0.1-SNAPSHOT.jar
[INFO] Installing /Users/junhyunk/Desktop/workspace/blog-in-action/2021-08-15-spring-application-context-event/action-in-blog-back/pom.xml to /Users/junhyunk/.m2/repository/blog/in/action/action-in-blog/0.0.1-SNAPSHOT/action-in-blog-0.0.1-SNAPSHOT.pom
[INFO] ------------------------------------------------------------------------
[INFO] BUILD SUCCESS
[INFO] ------------------------------------------------------------------------
[INFO] Total time:  0.953 s
[INFO] Finished at: 2022-03-29T02:31:31+09:00
[INFO] ------------------------------------------------------------------------

3.1. 페이즈와 플러그인:플러그인-골

기본적으로 각 페이즈 별로 연결되는 플러그인:플러그인-골이 있습니다. 페이즈로 명령어를 실행하면 연결되는 플러그인:플러그인-골까지 모든 플러그인:플러그인-골들을 실행합니다.

.jar 패키징 시 연결되는 페이즈와 플러그인:플러그인-골

https://maven.apache.org/guides/introduction/introduction-to-the-lifecycle.html

3.2. spring-boot-maven-plugin 살펴보기

IntelliJ IDE 도구를 이용해 만든 스프링 프로젝트에 기본적으로 포함되는 spring-boot-maven-plugin 플러그인 정보를 따라 올라가면 다음과 같은 플러그인들을 확인할 수 있습니다.

spring-boot-dependencies pom
  • spring-boot-maven-plugin > spring-boot-tools > spring-boot-parent > spring-boot-dependencies
  • spring-boot-dependencies pom 파일에서 아래와 같은 플러그인들을 확인할 수 있습니다.
        <plugin>
          <artifactId>maven-clean-plugin</artifactId>
          <version>${maven-clean-plugin.version}</version>
        </plugin>
        <plugin>
          <artifactId>maven-compiler-plugin</artifactId>
          <version>${maven-compiler-plugin.version}</version>
        </plugin>
        <plugin>
          <artifactId>maven-deploy-plugin</artifactId>
          <version>${maven-deploy-plugin.version}</version>
        </plugin>
        <plugin>
          <artifactId>maven-dependency-plugin</artifactId>
          <version>${maven-dependency-plugin.version}</version>
        </plugin>
        <plugin>
          <artifactId>maven-enforcer-plugin</artifactId>
          <version>${maven-enforcer-plugin.version}</version>
        </plugin>
        <plugin>
          <artifactId>maven-failsafe-plugin</artifactId>
          <version>${maven-failsafe-plugin.version}</version>
        </plugin>
        <plugin>
          <artifactId>maven-install-plugin</artifactId>
          <version>${maven-install-plugin.version}</version>
        </plugin>
        <plugin>
          <artifactId>maven-invoker-plugin</artifactId>
          <version>${maven-invoker-plugin.version}</version>
        </plugin>
        <plugin>
          <artifactId>maven-help-plugin</artifactId>
          <version>${maven-help-plugin.version}</version>
        </plugin>
        <plugin>
          <artifactId>maven-jar-plugin</artifactId>
          <version>${maven-jar-plugin.version}</version>
        </plugin>
        <plugin>
          <artifactId>maven-javadoc-plugin</artifactId>
          <version>${maven-javadoc-plugin.version}</version>
        </plugin>
        <plugin>
          <artifactId>maven-resources-plugin</artifactId>
          <version>${maven-resources-plugin.version}</version>
        </plugin>

4. surefire, failsafe 플러그인

두 메이븐 플러그인 모두 테스트를 위해 사용하지만, 다음과 같은 차이점이 있습니다.

  • maven-surefire-plugin 플러그인
    • 단위 테스트(unit test)를 위해 만들어졌습니다.
    • 테스트가 실패할 경우 빌드를 즉시 실패시킵니다.
  • maven-failsafe-plugin 플러그인
    • 결합 테스트(integration test)를 위해 만들어졌습니다.
    • 만약, 결합 테스트 수행 중에 테스트가 실패하더라도 빌드 중단을 차단합니다.

두 플러그인이 각자 어떤 테스트를 지원하는지는 알았는데, 이번엔 단위 테스트와 결합 테스트에 대한 정리가 필요해보입니다.

  • 단위 테스트
    • 테스트가 가능한 가장 작은 단위를 실행하여 예상대로 동작하는지 확인하는 테스트입니다.
    • 일반적으로 클래스 또는 메서드 수준으로 테스트합니다.
    • Java 진영에서는 주로 Junit 프레임워크를 사용합니다.
  • 결합 테스트
    • 시스템을 이루는 여러 모듈들을 모아 이들이 의도대로 협력하는지 확인하는 테스트입니다.
    • 개발자가 검증할 수 없는 외부 라이브러리, 데이터베이스 등 다양한 환경과 연결되어 제대로 동작하는지 확인합니다.
    • 저희 팀은 프레임워크의 필요한 기능을 모두 사용하는 테스트를 결합 테스트로 간주하고 있습니다.
    • 예를 들어, 스프링을 사용하는 경우 @SpringBootTest 애너테이션이 붙은 테스트를 결합 테스트로 간주합니다.

결합 테스트의 경우 개발자가 작성한 코드 이 외의 의존성(dependency)들도 함께 테스트하기 때문에 테스트가 깨지기 쉬울 것 같은데, 그런 취지에서 maven-failsafe-plugin 플러그인이 만들어졌는지 알아봐야겠습니다.

5. surefire, failsafe 플러그인 적용하기

5.1. pom.xml

  • maven-surefire-plugin 플러그인을 추가합니다.
    • 기본적으로 테스트 스킵(skip) 여부는 false 입니다.
    • -Dskip.unit.tests=true 명령어 옵션으로 단위 테스트를 생략할 수 있는 설정을 추가합니다.
  • maven-failsafe-plugin 플러그인을 추가합니다.
    • 적용 플러그인-골integration-test, verify 입니다.
<?xml version="1.0" encoding="UTF-8"?>
<project xmlns="http://maven.apache.org/POM/4.0.0" xmlns:xsi="http://www.w3.org/2001/XMLSchema-instance"
         xsi:schemaLocation="http://maven.apache.org/POM/4.0.0 https://maven.apache.org/xsd/maven-4.0.0.xsd">
    <modelVersion>4.0.0</modelVersion>
    <parent>
        <groupId>org.springframework.boot</groupId>
        <artifactId>spring-boot-starter-parent</artifactId>
        <version>2.6.5</version>
        <relativePath/> <!-- lookup parent from repository -->
    </parent>

    <groupId>action.in.blog</groupId>
    <artifactId>action-in-blog</artifactId>
    <version>0.0.1-SNAPSHOT</version>
    <name>action-in-blog</name>
    <description>action-in-blog</description>

    <properties>
        <java.version>11</java.version>
        <skip.unit.tests>false</skip.unit.tests>
    </properties>

    <dependencies>
        <dependency>
            <groupId>org.springframework.boot</groupId>
            <artifactId>spring-boot-starter-web</artifactId>
        </dependency>
        <dependency>
            <groupId>org.springframework.boot</groupId>
            <artifactId>spring-boot-starter-test</artifactId>
            <scope>test</scope>
        </dependency>
    </dependencies>

    <build>
        <plugins>
            <plugin>
                <groupId>org.springframework.boot</groupId>
                <artifactId>spring-boot-maven-plugin</artifactId>
            </plugin>
            <plugin>
                <groupId>org.apache.maven.plugins</groupId>
                <artifactId>maven-surefire-plugin</artifactId>
                <configuration>
                    <skipTests>${skip.unit.tests}</skipTests>
                </configuration>
            </plugin>
            <plugin>
                <groupId>org.apache.maven.plugins</groupId>
                <artifactId>maven-failsafe-plugin</artifactId>
                <executions>
                    <execution>
                        <goals>
                            <goal>integration-test</goal>
                            <goal>verify</goal>
                        </goals>
                    </execution>
                </executions>
            </plugin>
        </plugins>
    </build>

</project>

5.2. 프로젝트 구조 및 테스트 코드

5.2.1. 프로젝트 구조

  • 두 개의 테스트 코드를 만듭니다.
    • ActionInBlogApplicationIT - 결합 테스트를 위한 테스트 코드
    • ActionInBlogApplicationTests - 단위 테스트를 위한 테스트 코드
./
├── HELP.md
├── action-in-blog.iml
├── mvnw
├── mvnw.cmd
├── pom.xml
└── src
    ├── main
    │   ├── java
    │   │   └── action
    │   │       └── in
    │   │           └── blog
    │   │               └── ActionInBlogApplication.java
    │   └── resources
    │       ├── application.properties
    │       ├── static
    │       └── templates
    └── test
        └── java
            └── action
                └── in
                    └── blog
                        ├── ActionInBlogApplicationIT.java
                        └── ActionInBlogApplicationTests.java

5.2.2. ActionInBlogApplicationIT 클래스

  • 결합 테스트이므로 @SpringBootTest 애너테이션을 추가합니다.
package action.in.blog;

import org.junit.jupiter.api.Test;
import org.springframework.boot.test.context.SpringBootTest;

@SpringBootTest
class ActionInBlogApplicationIT {

    @Test
    void contextLoads() {
    }

}

5.2.3. ActionInBlogApplicationTests 클래스

package action.in.blog;

import org.junit.jupiter.api.Test;

class ActionInBlogApplicationTests {

    @Test
    void contextLoads() {
    }

}

5.3. 단위 테스트 실행

  • 다음과 같은 명령어를 통해 단위 테스트를 실행합니다.
    • mvn test
  • 실행되는 테스트는 ActionInBlogApplicationTests 클래스 1개입니다.
  • maven-surefire-plugin 플러그인은 기본적으로 아래와 같은 이름을 가진 클래스들의 테스트를 지원합니다.
    • */Test.java” - includes all of its subdirectories and all Java filenames that start with “Test”.
    • */Test.java” - includes all of its subdirectories and all Java filenames that end with “Test”.
    • */Tests.java” - includes all of its subdirectories and all Java filenames that end with “Tests”.
    • */TestCase.java” - includes all of its subdirectories and all Java filenames that end with “TestCase”.
  • 필요한 경우 <configuration>...</configuration> 태그 안에 설정을 통해 포함, 제거할 클래스 이름을 지정할 수 있습니다.
$ mvn test                                   
[INFO] Scanning for projects...
[INFO] 
[INFO] -------------------< action.in.blog:action-in-blog >--------------------
[INFO] Building action-in-blog 0.0.1-SNAPSHOT
[INFO] --------------------------------[ jar ]---------------------------------
[INFO] 
[INFO] --- maven-resources-plugin:3.2.0:resources (default-resources) @ action-in-blog ---
[INFO] Using 'UTF-8' encoding to copy filtered resources.
[INFO] Using 'UTF-8' encoding to copy filtered properties files.
[INFO] Copying 1 resource
[INFO] Copying 0 resource
[INFO] 
[INFO] --- maven-compiler-plugin:3.8.1:compile (default-compile) @ action-in-blog ---
[INFO] Nothing to compile - all classes are up to date
[INFO] 
[INFO] --- maven-resources-plugin:3.2.0:testResources (default-testResources) @ action-in-blog ---
[INFO] Using 'UTF-8' encoding to copy filtered resources.
[INFO] Using 'UTF-8' encoding to copy filtered properties files.
[INFO] skip non existing resourceDirectory /Users/junhyunk/Desktop/workspace/blog-in-action/2022-03-28-maven-lifecycle-and-surfire-failsafe-plugins/src/test/resources
[INFO] 
[INFO] --- maven-compiler-plugin:3.8.1:testCompile (default-testCompile) @ action-in-blog ---
[INFO] Changes detected - recompiling the module!
[INFO] Compiling 2 source files to /Users/junhyunk/Desktop/workspace/blog-in-action/2022-03-28-maven-lifecycle-and-surfire-failsafe-plugins/target/test-classes
[INFO] 
[INFO] --- maven-surefire-plugin:2.22.2:test (default-test) @ action-in-blog ---
[INFO] 
[INFO] -------------------------------------------------------
[INFO]  T E S T S
[INFO] -------------------------------------------------------
[INFO] Running action.in.blog.ActionInBlogApplicationTests
[INFO] Tests run: 1, Failures: 0, Errors: 0, Skipped: 0, Time elapsed: 0.018 s - in action.in.blog.ActionInBlogApplicationTests
[INFO] 
[INFO] Results:
[INFO] 
[INFO] Tests run: 1, Failures: 0, Errors: 0, Skipped: 0
[INFO] 
[INFO] ------------------------------------------------------------------------
[INFO] BUILD SUCCESS
[INFO] ------------------------------------------------------------------------
[INFO] Total time:  2.273 s
[INFO] Finished at: 2022-03-29T04:15:27+09:00
[INFO] ------------------------------------------------------------------------

5.4. 결합 테스트 실행

  • 다음과 같은 명령어를 통해 결합 테스트를 실행합니다.
    • mvn -Dskip.unit.tests=true integration-test
    • integration-test 페이즈 이전에 실행되어야 하는 test 페이즈는 -Dskip.unit.tests=true 옵션으로 생략합니다.
  • 실행되는 테스트는 ActionInBlogApplicationIT 클래스 1개입니다.
  • maven-failsafe-plugin 플러그인은 기본적으로 아래와 같은 이름을 가진 클래스들의 테스트를 지원합니다.
    • */IT.java” - includes all of its subdirectories and all Java filenames that start with “IT”.
    • */IT.java” - includes all of its subdirectories and all Java filenames that end with “IT”.
    • */ITCase.java” - includes all of its subdirectories and all Java filenames that end with “ITCase”.
  • 필요한 경우 <configuration>...</configuration> 태그 안에 설정을 통해 포함, 제거할 클래스 이름을 지정할 수 있습니다.
mvn -Dskip.unit.tests=true integration-test
[INFO] Scanning for projects...
[INFO] 
[INFO] -------------------< action.in.blog:action-in-blog >--------------------
[INFO] Building action-in-blog 0.0.1-SNAPSHOT
[INFO] --------------------------------[ jar ]---------------------------------
[INFO] 
[INFO] --- maven-resources-plugin:3.2.0:resources (default-resources) @ action-in-blog ---
[INFO] Using 'UTF-8' encoding to copy filtered resources.
[INFO] Using 'UTF-8' encoding to copy filtered properties files.
[INFO] Copying 1 resource
[INFO] Copying 0 resource
[INFO] 
[INFO] --- maven-compiler-plugin:3.8.1:compile (default-compile) @ action-in-blog ---
[INFO] Nothing to compile - all classes are up to date
[INFO] 
[INFO] --- maven-resources-plugin:3.2.0:testResources (default-testResources) @ action-in-blog ---
[INFO] Using 'UTF-8' encoding to copy filtered resources.
[INFO] Using 'UTF-8' encoding to copy filtered properties files.
[INFO] skip non existing resourceDirectory /Users/junhyunk/Desktop/workspace/blog-in-action/2022-03-28-maven-lifecycle-and-surfire-failsafe-plugins/src/test/resources
[INFO] 
[INFO] --- maven-compiler-plugin:3.8.1:testCompile (default-testCompile) @ action-in-blog ---
[INFO] Changes detected - recompiling the module!
[INFO] Compiling 2 source files to /Users/junhyunk/Desktop/workspace/blog-in-action/2022-03-28-maven-lifecycle-and-surfire-failsafe-plugins/target/test-classes
[INFO] 
[INFO] --- maven-surefire-plugin:2.22.2:test (default-test) @ action-in-blog ---
[INFO] Tests are skipped.
[INFO] 
[INFO] --- maven-jar-plugin:3.2.2:jar (default-jar) @ action-in-blog ---
[INFO] 
[INFO] --- spring-boot-maven-plugin:2.6.5:repackage (repackage) @ action-in-blog ---
[INFO] Replacing main artifact with repackaged archive
[INFO] 
[INFO] --- maven-failsafe-plugin:2.22.2:integration-test (default) @ action-in-blog ---
[INFO] 
[INFO] -------------------------------------------------------
[INFO]  T E S T S
[INFO] -------------------------------------------------------
[INFO] Running action.in.blog.ActionInBlogApplicationIT
04:19:11.203 [main] DEBUG org.springframework.test.context.BootstrapUtils - Instantiating CacheAwareContextLoaderDelegate from class [org.springframework.test.context.cache.DefaultCacheAwareContextLoaderDelegate]
04:19:11.209 [main] DEBUG org.springframework.test.context.BootstrapUtils - Instantiating BootstrapContext using constructor [public org.springframework.test.context.support.DefaultBootstrapContext(java.lang.Class,org.springframework.test.context.CacheAwareContextLoaderDelegate)]
04:19:11.235 [main] DEBUG org.springframework.test.context.BootstrapUtils - Instantiating TestContextBootstrapper for test class [action.in.blog.ActionInBlogApplicationIT] from class [org.springframework.boot.test.context.SpringBootTestContextBootstrapper]
04:19:11.243 [main] INFO org.springframework.boot.test.context.SpringBootTestContextBootstrapper - Neither @ContextConfiguration nor @ContextHierarchy found for test class [action.in.blog.ActionInBlogApplicationIT], using SpringBootContextLoader
04:19:11.245 [main] DEBUG org.springframework.test.context.support.AbstractContextLoader - Did not detect default resource location for test class [action.in.blog.ActionInBlogApplicationIT]: class path resource [action/in/blog/ActionInBlogApplicationIT-context.xml] does not exist
04:19:11.245 [main] DEBUG org.springframework.test.context.support.AbstractContextLoader - Did not detect default resource location for test class [action.in.blog.ActionInBlogApplicationIT]: class path resource [action/in/blog/ActionInBlogApplicationITContext.groovy] does not exist
04:19:11.245 [main] INFO org.springframework.test.context.support.AbstractContextLoader - Could not detect default resource locations for test class [action.in.blog.ActionInBlogApplicationIT]: no resource found for suffixes {-context.xml, Context.groovy}.
04:19:11.245 [main] INFO org.springframework.test.context.support.AnnotationConfigContextLoaderUtils - Could not detect default configuration classes for test class [action.in.blog.ActionInBlogApplicationIT]: ActionInBlogApplicationIT does not declare any static, non-private, non-final, nested classes annotated with @Configuration.
04:19:11.278 [main] DEBUG org.springframework.test.context.support.ActiveProfilesUtils - Could not find an 'annotation declaring class' for annotation type [org.springframework.test.context.ActiveProfiles] and class [action.in.blog.ActionInBlogApplicationIT]
04:19:11.315 [main] DEBUG org.springframework.context.annotation.ClassPathScanningCandidateComponentProvider - Identified candidate component class: file [/Users/junhyunk/Desktop/workspace/blog-in-action/2022-03-28-maven-lifecycle-and-surfire-failsafe-plugins/target/classes/action/in/blog/ActionInBlogApplication.class]
04:19:11.316 [main] INFO org.springframework.boot.test.context.SpringBootTestContextBootstrapper - Found @SpringBootConfiguration action.in.blog.ActionInBlogApplication for test class action.in.blog.ActionInBlogApplicationIT
04:19:11.368 [main] DEBUG org.springframework.boot.test.context.SpringBootTestContextBootstrapper - @TestExecutionListeners is not present for class [action.in.blog.ActionInBlogApplicationIT]: using defaults.
04:19:11.369 [main] INFO org.springframework.boot.test.context.SpringBootTestContextBootstrapper - Loaded default TestExecutionListener class names from location [META-INF/spring.factories]: [org.springframework.boot.test.mock.mockito.MockitoTestExecutionListener, org.springframework.boot.test.mock.mockito.ResetMocksTestExecutionListener, org.springframework.boot.test.autoconfigure.restdocs.RestDocsTestExecutionListener, org.springframework.boot.test.autoconfigure.web.client.MockRestServiceServerResetTestExecutionListener, org.springframework.boot.test.autoconfigure.web.servlet.MockMvcPrintOnlyOnFailureTestExecutionListener, org.springframework.boot.test.autoconfigure.web.servlet.WebDriverTestExecutionListener, org.springframework.boot.test.autoconfigure.webservices.client.MockWebServiceServerTestExecutionListener, org.springframework.test.context.web.ServletTestExecutionListener, org.springframework.test.context.support.DirtiesContextBeforeModesTestExecutionListener, org.springframework.test.context.event.ApplicationEventsTestExecutionListener, org.springframework.test.context.support.DependencyInjectionTestExecutionListener, org.springframework.test.context.support.DirtiesContextTestExecutionListener, org.springframework.test.context.transaction.TransactionalTestExecutionListener, org.springframework.test.context.jdbc.SqlScriptsTestExecutionListener, org.springframework.test.context.event.EventPublishingTestExecutionListener]
04:19:11.375 [main] DEBUG org.springframework.boot.test.context.SpringBootTestContextBootstrapper - Skipping candidate TestExecutionListener [org.springframework.test.context.transaction.TransactionalTestExecutionListener] due to a missing dependency. Specify custom listener classes or make the default listener classes and their required dependencies available. Offending class: [org/springframework/transaction/interceptor/TransactionAttributeSource]
04:19:11.375 [main] DEBUG org.springframework.boot.test.context.SpringBootTestContextBootstrapper - Skipping candidate TestExecutionListener [org.springframework.test.context.jdbc.SqlScriptsTestExecutionListener] due to a missing dependency. Specify custom listener classes or make the default listener classes and their required dependencies available. Offending class: [org/springframework/transaction/interceptor/TransactionAttribute]
04:19:11.375 [main] INFO org.springframework.boot.test.context.SpringBootTestContextBootstrapper - Using TestExecutionListeners: [org.springframework.test.context.web.ServletTestExecutionListener@2b72cb8a, org.springframework.test.context.support.DirtiesContextBeforeModesTestExecutionListener@7f8a9499, org.springframework.test.context.event.ApplicationEventsTestExecutionListener@5d43661b, org.springframework.boot.test.mock.mockito.MockitoTestExecutionListener@12299890, org.springframework.boot.test.autoconfigure.SpringBootDependencyInjectionTestExecutionListener@2fba3fc4, org.springframework.test.context.support.DirtiesContextTestExecutionListener@4bf48f6, org.springframework.test.context.event.EventPublishingTestExecutionListener@420a85c4, org.springframework.boot.test.mock.mockito.ResetMocksTestExecutionListener@1c39680d, org.springframework.boot.test.autoconfigure.restdocs.RestDocsTestExecutionListener@62833051, org.springframework.boot.test.autoconfigure.web.client.MockRestServiceServerResetTestExecutionListener@1c852c0f, org.springframework.boot.test.autoconfigure.web.servlet.MockMvcPrintOnlyOnFailureTestExecutionListener@a37aefe, org.springframework.boot.test.autoconfigure.web.servlet.WebDriverTestExecutionListener@5d99c6b5, org.springframework.boot.test.autoconfigure.webservices.client.MockWebServiceServerTestExecutionListener@266374ef]
04:19:11.378 [main] DEBUG org.springframework.test.context.support.AbstractDirtiesContextTestExecutionListener - Before test class: context [DefaultTestContext@6b58b9e9 testClass = ActionInBlogApplicationIT, testInstance = [null], testMethod = [null], testException = [null], mergedContextConfiguration = [WebMergedContextConfiguration@f14a7d4 testClass = ActionInBlogApplicationIT, locations = '{}', classes = '{class action.in.blog.ActionInBlogApplication}', contextInitializerClasses = '[]', activeProfiles = '{}', propertySourceLocations = '{}', propertySourceProperties = '{org.springframework.boot.test.context.SpringBootTestContextBootstrapper=true}', contextCustomizers = set[org.springframework.boot.test.context.filter.ExcludeFilterContextCustomizer@4c39bec8, org.springframework.boot.test.json.DuplicateJsonObjectContextCustomizerFactory$DuplicateJsonObjectContextCustomizer@1f59a598, org.springframework.boot.test.mock.mockito.MockitoContextCustomizer@0, org.springframework.boot.test.web.client.TestRestTemplateContextCustomizer@6f45df59, org.springframework.boot.test.autoconfigure.actuate.metrics.MetricsExportContextCustomizerFactory$DisableMetricExportContextCustomizer@6db9f5a4, org.springframework.boot.test.autoconfigure.properties.PropertyMappingContextCustomizer@0, org.springframework.boot.test.autoconfigure.web.servlet.WebDriverContextCustomizerFactory$Customizer@32910148, org.springframework.boot.test.context.SpringBootTestArgs@1, org.springframework.boot.test.context.SpringBootTestWebEnvironment@3f49dace], resourceBasePath = 'src/main/webapp', contextLoader = 'org.springframework.boot.test.context.SpringBootContextLoader', parent = [null]], attributes = map['org.springframework.test.context.web.ServletTestExecutionListener.activateListener' -> true]], class annotated with @DirtiesContext [false] with mode [null].

  .   ____          _            __ _ _
 /\\ / ___'_ __ _ _(_)_ __  __ _ \ \ \ \
( ( )\___ | '_ | '_| | '_ \/ _` | \ \ \ \
 \\/  ___)| |_)| | | | | || (_| |  ) ) ) )
  '  |____| .__|_| |_|_| |_\__, | / / / /
 =========|_|==============|___/=/_/_/_/
 :: Spring Boot ::                (v2.6.5)

2022-03-29 04:19:11.709  INFO 75409 --- [           main] a.in.blog.ActionInBlogApplicationIT      : Starting ActionInBlogApplicationIT using Java 17.0.1 on junhyunk-a01.vmware.com with PID 75409 (started by junhyunk in /Users/junhyunk/Desktop/workspace/blog-in-action/2022-03-28-maven-lifecycle-and-surfire-failsafe-plugins)
2022-03-29 04:19:11.710  INFO 75409 --- [           main] a.in.blog.ActionInBlogApplicationIT      : No active profile set, falling back to 1 default profile: "default"
2022-03-29 04:19:12.594  INFO 75409 --- [           main] a.in.blog.ActionInBlogApplicationIT      : Started ActionInBlogApplicationIT in 1.192 seconds (JVM running for 1.79)
[INFO] Tests run: 1, Failures: 0, Errors: 0, Skipped: 0, Time elapsed: 1.706 s - in action.in.blog.ActionInBlogApplicationIT
[INFO] 
[INFO] Results:
[INFO] 
[INFO] Tests run: 1, Failures: 0, Errors: 0, Skipped: 0
[INFO] 
[INFO] ------------------------------------------------------------------------
[INFO] BUILD SUCCESS
[INFO] ------------------------------------------------------------------------
[INFO] Total time:  4.468 s
[INFO] Finished at: 2022-03-29T04:19:13+09:00
[INFO] ------------------------------------------------------------------------

5.5. maven-failsafe-plugin 테스트 실패 시 빌드 실패 방지

아래와 같이 테스트를 일부러 실패시키는 코드를 추가하고 테스트를 다시 실행해보겠습니다.

ActionInBlogApplicationTests 클래스
package action.in.blog;

import org.junit.jupiter.api.Test;

class ActionInBlogApplicationTests {

    @Test
    void contextLoads() {
        if(true) {
            throw new RuntimeException();
        }
    }

}
ActionInBlogApplicationTests
package action.in.blog;

import org.junit.jupiter.api.Test;

class ActionInBlogApplicationTests {

    @Test
    void contextLoads() {
        if(true) {
            throw new RuntimeException();
        }
    }

}

5.5.1. 단위 테스트

  • 테스트가 실패하면서 빌드가 실패합니다.
    • BUILD FAILURE 로그 출력
$ mvn test            
[INFO] Scanning for projects...
[INFO] 
[INFO] -------------------< action.in.blog:action-in-blog >--------------------
[INFO] Building action-in-blog 0.0.1-SNAPSHOT
[INFO] --------------------------------[ jar ]---------------------------------
[INFO] 
[INFO] --- maven-resources-plugin:3.2.0:resources (default-resources) @ action-in-blog ---
[INFO] Using 'UTF-8' encoding to copy filtered resources.
[INFO] Using 'UTF-8' encoding to copy filtered properties files.
[INFO] Copying 1 resource
[INFO] Copying 0 resource
[INFO] 
[INFO] --- maven-compiler-plugin:3.8.1:compile (default-compile) @ action-in-blog ---
[INFO] Nothing to compile - all classes are up to date
[INFO] 
[INFO] --- maven-resources-plugin:3.2.0:testResources (default-testResources) @ action-in-blog ---
[INFO] Using 'UTF-8' encoding to copy filtered resources.
[INFO] Using 'UTF-8' encoding to copy filtered properties files.
[INFO] skip non existing resourceDirectory /Users/junhyunk/Desktop/workspace/blog-in-action/2022-03-28-maven-lifecycle-and-surfire-failsafe-plugins/src/test/resources
[INFO] 
[INFO] --- maven-compiler-plugin:3.8.1:testCompile (default-testCompile) @ action-in-blog ---
[INFO] Changes detected - recompiling the module!
[INFO] Compiling 2 source files to /Users/junhyunk/Desktop/workspace/blog-in-action/2022-03-28-maven-lifecycle-and-surfire-failsafe-plugins/target/test-classes
[INFO] 
[INFO] --- maven-surefire-plugin:2.22.2:test (default-test) @ action-in-blog ---
[INFO] 
[INFO] -------------------------------------------------------
[INFO]  T E S T S
[INFO] -------------------------------------------------------
[INFO] Running action.in.blog.ActionInBlogApplicationTests
[ERROR] Tests run: 1, Failures: 0, Errors: 1, Skipped: 0, Time elapsed: 0.023 s <<< FAILURE! - in action.in.blog.ActionInBlogApplicationTests
[ERROR] contextLoads  Time elapsed: 0.016 s  <<< ERROR!
java.lang.RuntimeException
        at action.in.blog.ActionInBlogApplicationTests.contextLoads(ActionInBlogApplicationTests.java:10)

[INFO] 
[INFO] Results:
[INFO] 
[ERROR] Errors: 
[ERROR]   ActionInBlogApplicationTests.contextLoads:10 Runtime
[INFO] 
[ERROR] Tests run: 1, Failures: 0, Errors: 1, Skipped: 0
[INFO] 
[INFO] ------------------------------------------------------------------------
[INFO] BUILD FAILURE
[INFO] ------------------------------------------------------------------------
[INFO] Total time:  2.314 s
[INFO] Finished at: 2022-03-29T04:38:43+09:00
[INFO] ------------------------------------------------------------------------
[ERROR] Failed to execute goal org.apache.maven.plugins:maven-surefire-plugin:2.22.2:test (default-test) on project action-in-blog: There are test failures.
[ERROR] 
[ERROR] Please refer to /Users/junhyunk/Desktop/workspace/blog-in-action/2022-03-28-maven-lifecycle-and-surfire-failsafe-plugins/target/surefire-reports for the individual test results.
[ERROR] Please refer to dump files (if any exist) [date].dump, [date]-jvmRun[N].dump and [date].dumpstream.
[ERROR] -> [Help 1]
[ERROR] 
[ERROR] To see the full stack trace of the errors, re-run Maven with the -e switch.
[ERROR] Re-run Maven using the -X switch to enable full debug logging.
[ERROR] 
[ERROR] For more information about the errors and possible solutions, please read the following articles:
[ERROR] [Help 1] http://cwiki.apache.org/confluence/display/MAVEN/MojoFailureException

5.5.2. 결합 테스트

  • 테스트가 실패하더라도 빌드는 성공합니다.
    • BUILD SUCCESS 로그 출력
$ mvn -Dskip.unit.tests=true integration-test
[INFO] Scanning for projects...
[INFO] 
[INFO] -------------------< action.in.blog:action-in-blog >--------------------
[INFO] Building action-in-blog 0.0.1-SNAPSHOT
[INFO] --------------------------------[ jar ]---------------------------------
[INFO] 
[INFO] --- maven-resources-plugin:3.2.0:resources (default-resources) @ action-in-blog ---
[INFO] Using 'UTF-8' encoding to copy filtered resources.
[INFO] Using 'UTF-8' encoding to copy filtered properties files.
[INFO] Copying 1 resource
[INFO] Copying 0 resource
[INFO] 
[INFO] --- maven-compiler-plugin:3.8.1:compile (default-compile) @ action-in-blog ---
[INFO] Nothing to compile - all classes are up to date
[INFO] 
[INFO] --- maven-resources-plugin:3.2.0:testResources (default-testResources) @ action-in-blog ---
[INFO] Using 'UTF-8' encoding to copy filtered resources.
[INFO] Using 'UTF-8' encoding to copy filtered properties files.
[INFO] skip non existing resourceDirectory /Users/junhyunk/Desktop/workspace/blog-in-action/2022-03-28-maven-lifecycle-and-surfire-failsafe-plugins/src/test/resources
[INFO] 
[INFO] --- maven-compiler-plugin:3.8.1:testCompile (default-testCompile) @ action-in-blog ---
[INFO] Nothing to compile - all classes are up to date
[INFO] 
[INFO] --- maven-surefire-plugin:2.22.2:test (default-test) @ action-in-blog ---
[INFO] Tests are skipped.
[INFO] 
[INFO] --- maven-jar-plugin:3.2.2:jar (default-jar) @ action-in-blog ---
[INFO] 
[INFO] --- spring-boot-maven-plugin:2.6.5:repackage (repackage) @ action-in-blog ---
[INFO] Replacing main artifact with repackaged archive
[INFO] 
[INFO] --- maven-failsafe-plugin:2.22.2:integration-test (default) @ action-in-blog ---
[INFO] 
[INFO] -------------------------------------------------------
[INFO]  T E S T S
[INFO] -------------------------------------------------------
[INFO] Running action.in.blog.ActionInBlogApplicationIT
04:39:19.672 [main] DEBUG org.springframework.test.context.BootstrapUtils - Instantiating CacheAwareContextLoaderDelegate from class [org.springframework.test.context.cache.DefaultCacheAwareContextLoaderDelegate]
04:39:19.677 [main] DEBUG org.springframework.test.context.BootstrapUtils - Instantiating BootstrapContext using constructor [public org.springframework.test.context.support.DefaultBootstrapContext(java.lang.Class,org.springframework.test.context.CacheAwareContextLoaderDelegate)]
04:39:19.703 [main] DEBUG org.springframework.test.context.BootstrapUtils - Instantiating TestContextBootstrapper for test class [action.in.blog.ActionInBlogApplicationIT] from class [org.springframework.boot.test.context.SpringBootTestContextBootstrapper]
04:39:19.711 [main] INFO org.springframework.boot.test.context.SpringBootTestContextBootstrapper - Neither @ContextConfiguration nor @ContextHierarchy found for test class [action.in.blog.ActionInBlogApplicationIT], using SpringBootContextLoader
04:39:19.713 [main] DEBUG org.springframework.test.context.support.AbstractContextLoader - Did not detect default resource location for test class [action.in.blog.ActionInBlogApplicationIT]: class path resource [action/in/blog/ActionInBlogApplicationIT-context.xml] does not exist
04:39:19.713 [main] DEBUG org.springframework.test.context.support.AbstractContextLoader - Did not detect default resource location for test class [action.in.blog.ActionInBlogApplicationIT]: class path resource [action/in/blog/ActionInBlogApplicationITContext.groovy] does not exist
04:39:19.714 [main] INFO org.springframework.test.context.support.AbstractContextLoader - Could not detect default resource locations for test class [action.in.blog.ActionInBlogApplicationIT]: no resource found for suffixes {-context.xml, Context.groovy}.
04:39:19.714 [main] INFO org.springframework.test.context.support.AnnotationConfigContextLoaderUtils - Could not detect default configuration classes for test class [action.in.blog.ActionInBlogApplicationIT]: ActionInBlogApplicationIT does not declare any static, non-private, non-final, nested classes annotated with @Configuration.
04:39:19.743 [main] DEBUG org.springframework.test.context.support.ActiveProfilesUtils - Could not find an 'annotation declaring class' for annotation type [org.springframework.test.context.ActiveProfiles] and class [action.in.blog.ActionInBlogApplicationIT]
04:39:19.781 [main] DEBUG org.springframework.context.annotation.ClassPathScanningCandidateComponentProvider - Identified candidate component class: file [/Users/junhyunk/Desktop/workspace/blog-in-action/2022-03-28-maven-lifecycle-and-surfire-failsafe-plugins/target/classes/action/in/blog/ActionInBlogApplication.class]
04:39:19.782 [main] INFO org.springframework.boot.test.context.SpringBootTestContextBootstrapper - Found @SpringBootConfiguration action.in.blog.ActionInBlogApplication for test class action.in.blog.ActionInBlogApplicationIT
04:39:19.835 [main] DEBUG org.springframework.boot.test.context.SpringBootTestContextBootstrapper - @TestExecutionListeners is not present for class [action.in.blog.ActionInBlogApplicationIT]: using defaults.
04:39:19.835 [main] INFO org.springframework.boot.test.context.SpringBootTestContextBootstrapper - Loaded default TestExecutionListener class names from location [META-INF/spring.factories]: [org.springframework.boot.test.mock.mockito.MockitoTestExecutionListener, org.springframework.boot.test.mock.mockito.ResetMocksTestExecutionListener, org.springframework.boot.test.autoconfigure.restdocs.RestDocsTestExecutionListener, org.springframework.boot.test.autoconfigure.web.client.MockRestServiceServerResetTestExecutionListener, org.springframework.boot.test.autoconfigure.web.servlet.MockMvcPrintOnlyOnFailureTestExecutionListener, org.springframework.boot.test.autoconfigure.web.servlet.WebDriverTestExecutionListener, org.springframework.boot.test.autoconfigure.webservices.client.MockWebServiceServerTestExecutionListener, org.springframework.test.context.web.ServletTestExecutionListener, org.springframework.test.context.support.DirtiesContextBeforeModesTestExecutionListener, org.springframework.test.context.event.ApplicationEventsTestExecutionListener, org.springframework.test.context.support.DependencyInjectionTestExecutionListener, org.springframework.test.context.support.DirtiesContextTestExecutionListener, org.springframework.test.context.transaction.TransactionalTestExecutionListener, org.springframework.test.context.jdbc.SqlScriptsTestExecutionListener, org.springframework.test.context.event.EventPublishingTestExecutionListener]
04:39:19.841 [main] DEBUG org.springframework.boot.test.context.SpringBootTestContextBootstrapper - Skipping candidate TestExecutionListener [org.springframework.test.context.transaction.TransactionalTestExecutionListener] due to a missing dependency. Specify custom listener classes or make the default listener classes and their required dependencies available. Offending class: [org/springframework/transaction/interceptor/TransactionAttributeSource]
04:39:19.841 [main] DEBUG org.springframework.boot.test.context.SpringBootTestContextBootstrapper - Skipping candidate TestExecutionListener [org.springframework.test.context.jdbc.SqlScriptsTestExecutionListener] due to a missing dependency. Specify custom listener classes or make the default listener classes and their required dependencies available. Offending class: [org/springframework/transaction/interceptor/TransactionAttribute]
04:39:19.841 [main] INFO org.springframework.boot.test.context.SpringBootTestContextBootstrapper - Using TestExecutionListeners: [org.springframework.test.context.web.ServletTestExecutionListener@2b72cb8a, org.springframework.test.context.support.DirtiesContextBeforeModesTestExecutionListener@7f8a9499, org.springframework.test.context.event.ApplicationEventsTestExecutionListener@5d43661b, org.springframework.boot.test.mock.mockito.MockitoTestExecutionListener@12299890, org.springframework.boot.test.autoconfigure.SpringBootDependencyInjectionTestExecutionListener@2fba3fc4, org.springframework.test.context.support.DirtiesContextTestExecutionListener@4bf48f6, org.springframework.test.context.event.EventPublishingTestExecutionListener@420a85c4, org.springframework.boot.test.mock.mockito.ResetMocksTestExecutionListener@1c39680d, org.springframework.boot.test.autoconfigure.restdocs.RestDocsTestExecutionListener@62833051, org.springframework.boot.test.autoconfigure.web.client.MockRestServiceServerResetTestExecutionListener@1c852c0f, org.springframework.boot.test.autoconfigure.web.servlet.MockMvcPrintOnlyOnFailureTestExecutionListener@a37aefe, org.springframework.boot.test.autoconfigure.web.servlet.WebDriverTestExecutionListener@5d99c6b5, org.springframework.boot.test.autoconfigure.webservices.client.MockWebServiceServerTestExecutionListener@266374ef]
04:39:19.843 [main] DEBUG org.springframework.test.context.support.AbstractDirtiesContextTestExecutionListener - Before test class: context [DefaultTestContext@6b58b9e9 testClass = ActionInBlogApplicationIT, testInstance = [null], testMethod = [null], testException = [null], mergedContextConfiguration = [WebMergedContextConfiguration@f14a7d4 testClass = ActionInBlogApplicationIT, locations = '{}', classes = '{class action.in.blog.ActionInBlogApplication}', contextInitializerClasses = '[]', activeProfiles = '{}', propertySourceLocations = '{}', propertySourceProperties = '{org.springframework.boot.test.context.SpringBootTestContextBootstrapper=true}', contextCustomizers = set[org.springframework.boot.test.context.filter.ExcludeFilterContextCustomizer@4c39bec8, org.springframework.boot.test.json.DuplicateJsonObjectContextCustomizerFactory$DuplicateJsonObjectContextCustomizer@1f59a598, org.springframework.boot.test.mock.mockito.MockitoContextCustomizer@0, org.springframework.boot.test.web.client.TestRestTemplateContextCustomizer@6f45df59, org.springframework.boot.test.autoconfigure.actuate.metrics.MetricsExportContextCustomizerFactory$DisableMetricExportContextCustomizer@6db9f5a4, org.springframework.boot.test.autoconfigure.properties.PropertyMappingContextCustomizer@0, org.springframework.boot.test.autoconfigure.web.servlet.WebDriverContextCustomizerFactory$Customizer@32910148, org.springframework.boot.test.context.SpringBootTestArgs@1, org.springframework.boot.test.context.SpringBootTestWebEnvironment@3f49dace], resourceBasePath = 'src/main/webapp', contextLoader = 'org.springframework.boot.test.context.SpringBootContextLoader', parent = [null]], attributes = map['org.springframework.test.context.web.ServletTestExecutionListener.activateListener' -> true]], class annotated with @DirtiesContext [false] with mode [null].

  .   ____          _            __ _ _
 /\\ / ___'_ __ _ _(_)_ __  __ _ \ \ \ \
( ( )\___ | '_ | '_| | '_ \/ _` | \ \ \ \
 \\/  ___)| |_)| | | | | || (_| |  ) ) ) )
  '  |____| .__|_| |_|_| |_\__, | / / / /
 =========|_|==============|___/=/_/_/_/
 :: Spring Boot ::                (v2.6.5)

2022-03-29 04:39:20.187  INFO 81652 --- [           main] a.in.blog.ActionInBlogApplicationIT      : Starting ActionInBlogApplicationIT using Java 17.0.1 on junhyunk-a01.vmware.com with PID 81652 (started by junhyunk in /Users/junhyunk/Desktop/workspace/blog-in-action/2022-03-28-maven-lifecycle-and-surfire-failsafe-plugins)
2022-03-29 04:39:20.188  INFO 81652 --- [           main] a.in.blog.ActionInBlogApplicationIT      : No active profile set, falling back to 1 default profile: "default"
2022-03-29 04:39:21.128  INFO 81652 --- [           main] a.in.blog.ActionInBlogApplicationIT      : Started ActionInBlogApplicationIT in 1.262 seconds (JVM running for 1.868)
[ERROR] Tests run: 1, Failures: 0, Errors: 1, Skipped: 0, Time elapsed: 1.779 s <<< FAILURE! - in action.in.blog.ActionInBlogApplicationIT
[ERROR] contextLoads  Time elapsed: 0.256 s  <<< ERROR!
java.lang.RuntimeException
        at action.in.blog.ActionInBlogApplicationIT.contextLoads(ActionInBlogApplicationIT.java:12)

[INFO] 
[INFO] Results:
[INFO] 
[ERROR] Errors: 
[ERROR]   ActionInBlogApplicationIT.contextLoads:12 Runtime
[INFO] 
[ERROR] Tests run: 1, Failures: 0, Errors: 1, Skipped: 0
[INFO] 
[INFO] ------------------------------------------------------------------------
[INFO] BUILD SUCCESS
[INFO] ------------------------------------------------------------------------
[INFO] Total time:  3.972 s
[INFO] Finished at: 2022-03-29T04:39:21+09:00
[INFO] ------------------------------------------------------------------------

5.5.3. verify 페이즈 실행

  • verify 페이즈는 integration-test 페이즈의 통과 여부를 확인합니다.
  • integration-test 페이즈에서 테스트가 실패하면 install 페이즈로 넘어가지 않습니다.
    • BUILD FAILURE 로그 출력
mvn -Dskip.unit.tests=true verify          
[INFO] Scanning for projects...
[INFO] 
[INFO] -------------------< action.in.blog:action-in-blog >--------------------
[INFO] Building action-in-blog 0.0.1-SNAPSHOT
[INFO] --------------------------------[ jar ]---------------------------------
[INFO] 
[INFO] --- maven-resources-plugin:3.2.0:resources (default-resources) @ action-in-blog ---
[INFO] Using 'UTF-8' encoding to copy filtered resources.
[INFO] Using 'UTF-8' encoding to copy filtered properties files.
[INFO] Copying 1 resource
[INFO] Copying 0 resource
[INFO] 
[INFO] --- maven-compiler-plugin:3.8.1:compile (default-compile) @ action-in-blog ---
[INFO] Nothing to compile - all classes are up to date
[INFO] 
[INFO] --- maven-resources-plugin:3.2.0:testResources (default-testResources) @ action-in-blog ---
[INFO] Using 'UTF-8' encoding to copy filtered resources.
[INFO] Using 'UTF-8' encoding to copy filtered properties files.
[INFO] skip non existing resourceDirectory /Users/junhyunk/Desktop/workspace/blog-in-action/2022-03-28-maven-lifecycle-and-surfire-failsafe-plugins/src/test/resources
[INFO] 
[INFO] --- maven-compiler-plugin:3.8.1:testCompile (default-testCompile) @ action-in-blog ---
[INFO] Nothing to compile - all classes are up to date
[INFO] 
[INFO] --- maven-surefire-plugin:2.22.2:test (default-test) @ action-in-blog ---
[INFO] Tests are skipped.
[INFO] 
[INFO] --- maven-jar-plugin:3.2.2:jar (default-jar) @ action-in-blog ---
[INFO] 
[INFO] --- spring-boot-maven-plugin:2.6.5:repackage (repackage) @ action-in-blog ---
[INFO] Replacing main artifact with repackaged archive
[INFO] 
[INFO] --- maven-failsafe-plugin:2.22.2:integration-test (default) @ action-in-blog ---
[INFO] 
[INFO] -------------------------------------------------------
[INFO]  T E S T S
[INFO] -------------------------------------------------------
[INFO] Running action.in.blog.ActionInBlogApplicationIT
04:40:11.621 [main] DEBUG org.springframework.test.context.BootstrapUtils - Instantiating CacheAwareContextLoaderDelegate from class [org.springframework.test.context.cache.DefaultCacheAwareContextLoaderDelegate]
04:40:11.627 [main] DEBUG org.springframework.test.context.BootstrapUtils - Instantiating BootstrapContext using constructor [public org.springframework.test.context.support.DefaultBootstrapContext(java.lang.Class,org.springframework.test.context.CacheAwareContextLoaderDelegate)]
04:40:11.653 [main] DEBUG org.springframework.test.context.BootstrapUtils - Instantiating TestContextBootstrapper for test class [action.in.blog.ActionInBlogApplicationIT] from class [org.springframework.boot.test.context.SpringBootTestContextBootstrapper]
04:40:11.660 [main] INFO org.springframework.boot.test.context.SpringBootTestContextBootstrapper - Neither @ContextConfiguration nor @ContextHierarchy found for test class [action.in.blog.ActionInBlogApplicationIT], using SpringBootContextLoader
04:40:11.662 [main] DEBUG org.springframework.test.context.support.AbstractContextLoader - Did not detect default resource location for test class [action.in.blog.ActionInBlogApplicationIT]: class path resource [action/in/blog/ActionInBlogApplicationIT-context.xml] does not exist
04:40:11.662 [main] DEBUG org.springframework.test.context.support.AbstractContextLoader - Did not detect default resource location for test class [action.in.blog.ActionInBlogApplicationIT]: class path resource [action/in/blog/ActionInBlogApplicationITContext.groovy] does not exist
04:40:11.663 [main] INFO org.springframework.test.context.support.AbstractContextLoader - Could not detect default resource locations for test class [action.in.blog.ActionInBlogApplicationIT]: no resource found for suffixes {-context.xml, Context.groovy}.
04:40:11.663 [main] INFO org.springframework.test.context.support.AnnotationConfigContextLoaderUtils - Could not detect default configuration classes for test class [action.in.blog.ActionInBlogApplicationIT]: ActionInBlogApplicationIT does not declare any static, non-private, non-final, nested classes annotated with @Configuration.
04:40:11.692 [main] DEBUG org.springframework.test.context.support.ActiveProfilesUtils - Could not find an 'annotation declaring class' for annotation type [org.springframework.test.context.ActiveProfiles] and class [action.in.blog.ActionInBlogApplicationIT]
04:40:11.731 [main] DEBUG org.springframework.context.annotation.ClassPathScanningCandidateComponentProvider - Identified candidate component class: file [/Users/junhyunk/Desktop/workspace/blog-in-action/2022-03-28-maven-lifecycle-and-surfire-failsafe-plugins/target/classes/action/in/blog/ActionInBlogApplication.class]
04:40:11.731 [main] INFO org.springframework.boot.test.context.SpringBootTestContextBootstrapper - Found @SpringBootConfiguration action.in.blog.ActionInBlogApplication for test class action.in.blog.ActionInBlogApplicationIT
04:40:11.788 [main] DEBUG org.springframework.boot.test.context.SpringBootTestContextBootstrapper - @TestExecutionListeners is not present for class [action.in.blog.ActionInBlogApplicationIT]: using defaults.
04:40:11.789 [main] INFO org.springframework.boot.test.context.SpringBootTestContextBootstrapper - Loaded default TestExecutionListener class names from location [META-INF/spring.factories]: [org.springframework.boot.test.mock.mockito.MockitoTestExecutionListener, org.springframework.boot.test.mock.mockito.ResetMocksTestExecutionListener, org.springframework.boot.test.autoconfigure.restdocs.RestDocsTestExecutionListener, org.springframework.boot.test.autoconfigure.web.client.MockRestServiceServerResetTestExecutionListener, org.springframework.boot.test.autoconfigure.web.servlet.MockMvcPrintOnlyOnFailureTestExecutionListener, org.springframework.boot.test.autoconfigure.web.servlet.WebDriverTestExecutionListener, org.springframework.boot.test.autoconfigure.webservices.client.MockWebServiceServerTestExecutionListener, org.springframework.test.context.web.ServletTestExecutionListener, org.springframework.test.context.support.DirtiesContextBeforeModesTestExecutionListener, org.springframework.test.context.event.ApplicationEventsTestExecutionListener, org.springframework.test.context.support.DependencyInjectionTestExecutionListener, org.springframework.test.context.support.DirtiesContextTestExecutionListener, org.springframework.test.context.transaction.TransactionalTestExecutionListener, org.springframework.test.context.jdbc.SqlScriptsTestExecutionListener, org.springframework.test.context.event.EventPublishingTestExecutionListener]
04:40:11.794 [main] DEBUG org.springframework.boot.test.context.SpringBootTestContextBootstrapper - Skipping candidate TestExecutionListener [org.springframework.test.context.transaction.TransactionalTestExecutionListener] due to a missing dependency. Specify custom listener classes or make the default listener classes and their required dependencies available. Offending class: [org/springframework/transaction/interceptor/TransactionAttributeSource]
04:40:11.795 [main] DEBUG org.springframework.boot.test.context.SpringBootTestContextBootstrapper - Skipping candidate TestExecutionListener [org.springframework.test.context.jdbc.SqlScriptsTestExecutionListener] due to a missing dependency. Specify custom listener classes or make the default listener classes and their required dependencies available. Offending class: [org/springframework/transaction/interceptor/TransactionAttribute]
04:40:11.795 [main] INFO org.springframework.boot.test.context.SpringBootTestContextBootstrapper - Using TestExecutionListeners: [org.springframework.test.context.web.ServletTestExecutionListener@2b72cb8a, org.springframework.test.context.support.DirtiesContextBeforeModesTestExecutionListener@7f8a9499, org.springframework.test.context.event.ApplicationEventsTestExecutionListener@5d43661b, org.springframework.boot.test.mock.mockito.MockitoTestExecutionListener@12299890, org.springframework.boot.test.autoconfigure.SpringBootDependencyInjectionTestExecutionListener@2fba3fc4, org.springframework.test.context.support.DirtiesContextTestExecutionListener@4bf48f6, org.springframework.test.context.event.EventPublishingTestExecutionListener@420a85c4, org.springframework.boot.test.mock.mockito.ResetMocksTestExecutionListener@1c39680d, org.springframework.boot.test.autoconfigure.restdocs.RestDocsTestExecutionListener@62833051, org.springframework.boot.test.autoconfigure.web.client.MockRestServiceServerResetTestExecutionListener@1c852c0f, org.springframework.boot.test.autoconfigure.web.servlet.MockMvcPrintOnlyOnFailureTestExecutionListener@a37aefe, org.springframework.boot.test.autoconfigure.web.servlet.WebDriverTestExecutionListener@5d99c6b5, org.springframework.boot.test.autoconfigure.webservices.client.MockWebServiceServerTestExecutionListener@266374ef]
04:40:11.798 [main] DEBUG org.springframework.test.context.support.AbstractDirtiesContextTestExecutionListener - Before test class: context [DefaultTestContext@6b58b9e9 testClass = ActionInBlogApplicationIT, testInstance = [null], testMethod = [null], testException = [null], mergedContextConfiguration = [WebMergedContextConfiguration@f14a7d4 testClass = ActionInBlogApplicationIT, locations = '{}', classes = '{class action.in.blog.ActionInBlogApplication}', contextInitializerClasses = '[]', activeProfiles = '{}', propertySourceLocations = '{}', propertySourceProperties = '{org.springframework.boot.test.context.SpringBootTestContextBootstrapper=true}', contextCustomizers = set[org.springframework.boot.test.context.filter.ExcludeFilterContextCustomizer@4c39bec8, org.springframework.boot.test.json.DuplicateJsonObjectContextCustomizerFactory$DuplicateJsonObjectContextCustomizer@1f59a598, org.springframework.boot.test.mock.mockito.MockitoContextCustomizer@0, org.springframework.boot.test.web.client.TestRestTemplateContextCustomizer@6f45df59, org.springframework.boot.test.autoconfigure.actuate.metrics.MetricsExportContextCustomizerFactory$DisableMetricExportContextCustomizer@6db9f5a4, org.springframework.boot.test.autoconfigure.properties.PropertyMappingContextCustomizer@0, org.springframework.boot.test.autoconfigure.web.servlet.WebDriverContextCustomizerFactory$Customizer@32910148, org.springframework.boot.test.context.SpringBootTestArgs@1, org.springframework.boot.test.context.SpringBootTestWebEnvironment@3f49dace], resourceBasePath = 'src/main/webapp', contextLoader = 'org.springframework.boot.test.context.SpringBootContextLoader', parent = [null]], attributes = map['org.springframework.test.context.web.ServletTestExecutionListener.activateListener' -> true]], class annotated with @DirtiesContext [false] with mode [null].

  .   ____          _            __ _ _
 /\\ / ___'_ __ _ _(_)_ __  __ _ \ \ \ \
( ( )\___ | '_ | '_| | '_ \/ _` | \ \ \ \
 \\/  ___)| |_)| | | | | || (_| |  ) ) ) )
  '  |____| .__|_| |_|_| |_\__, | / / / /
 =========|_|==============|___/=/_/_/_/
 :: Spring Boot ::                (v2.6.5)

2022-03-29 04:40:11.991  INFO 81772 --- [           main] a.in.blog.ActionInBlogApplicationIT      : Starting ActionInBlogApplicationIT using Java 17.0.1 on junhyunk-a01.vmware.com with PID 81772 (started by junhyunk in /Users/junhyunk/Desktop/workspace/blog-in-action/2022-03-28-maven-lifecycle-and-surfire-failsafe-plugins)
2022-03-29 04:40:11.992  INFO 81772 --- [           main] a.in.blog.ActionInBlogApplicationIT      : No active profile set, falling back to 1 default profile: "default"
2022-03-29 04:40:12.926  INFO 81772 --- [           main] a.in.blog.ActionInBlogApplicationIT      : Started ActionInBlogApplicationIT in 1.102 seconds (JVM running for 1.7)
[ERROR] Tests run: 1, Failures: 0, Errors: 1, Skipped: 0, Time elapsed: 1.647 s <<< FAILURE! - in action.in.blog.ActionInBlogApplicationIT
[ERROR] contextLoads  Time elapsed: 0.276 s  <<< ERROR!
java.lang.RuntimeException
        at action.in.blog.ActionInBlogApplicationIT.contextLoads(ActionInBlogApplicationIT.java:12)

[INFO] 
[INFO] Results:
[INFO] 
[ERROR] Errors: 
[ERROR]   ActionInBlogApplicationIT.contextLoads:12 Runtime
[INFO] 
[ERROR] Tests run: 1, Failures: 0, Errors: 1, Skipped: 0
[INFO] 
[INFO] 
[INFO] --- maven-failsafe-plugin:2.22.2:verify (default) @ action-in-blog ---
[INFO] ------------------------------------------------------------------------
[INFO] BUILD FAILURE
[INFO] ------------------------------------------------------------------------
[INFO] Total time:  3.891 s
[INFO] Finished at: 2022-03-29T04:40:13+09:00
[INFO] ------------------------------------------------------------------------
[ERROR] Failed to execute goal org.apache.maven.plugins:maven-failsafe-plugin:2.22.2:verify (default) on project action-in-blog: There are test failures.
[ERROR] 
[ERROR] Please refer to /Users/junhyunk/Desktop/workspace/blog-in-action/2022-03-28-maven-lifecycle-and-surfire-failsafe-plugins/target/failsafe-reports for the individual test results.
[ERROR] Please refer to dump files (if any exist) [date].dump, [date]-jvmRun[N].dump and [date].dumpstream.
[ERROR] -> [Help 1]
[ERROR] 
[ERROR] To see the full stack trace of the errors, re-run Maven with the -e switch.
[ERROR] Re-run Maven using the -X switch to enable full debug logging.
[ERROR] 
[ERROR] For more information about the errors and possible solutions, please read the following articles:
[ERROR] [Help 1] http://cwiki.apache.org/confluence/display/MAVEN/MojoFailureException

TEST CODE REPOSITORY

REFERENCE

카테고리:

업데이트:

댓글남기기